一、系出宗室汉皇裔,九岁成孤依叔父
刘秀是西汉刘氏宗室之后,汉高祖刘邦的九世之孙,南顿县令刘钦之第三子,详细传递世系为75(1)汉高祖刘邦→76(2)汉文帝刘恒→77(3)汉景帝刘启→78(4)长沙王刘发→79(5)舂陵节侯刘买→80(6)郁林太守刘外→81(7)巨鹿都尉刘回→82(8)南顿县令刘钦(配樊重之女樊娴都)→83(9)光武帝刘秀→→。
刘秀的先世,因遵行“推恩令”的原则而从列侯递降。到他父亲刘钦这一辈,已经是在西汉末年,历任陈留郡济阳(今河南兰考)县令、南顿(今河南项城)县令。
汉哀帝建平元年乙卯岁(前6年)十二月初六(1月15日), 刘秀出生在陈留郡济阳县济阳宫后殿第二间屋里,当时父亲刘钦正在济阳县令任上。
在出生的当晚没有灯火,却有赤光照耀整个房间。父亲感到奇怪,立即召来功曹史充兰,派他去问会占卜的人。史充兰与马下卒苏永一起去卜人王长孙的住所。王长孙卜卦后,对苏永和史充兰说:“这是件吉利的事情,不用多说了。”说来也奇怪,这年,在刘钦房前栽景天的地方有小米长了出来,共有三株,每株一根茎九个穗,比一般小米要长一二尺,真是好小米,父亲刘钦因此为三儿子取名为“秀”。上有二位哥哥刘演、刘仲和两位姐姐刘黄、刘元,随后再添妹妹刘伯姬。
汉平帝元始三年癸亥岁(3年),父亲刘钦在南顿县(今河南项城)县令任上去世,此时年仅九岁的刘秀与兄妹便成了孤儿,生活无依,只好返回故乡南阳郡蔡阳县(今湖北枣阳),依附叔父刘良(所抚养),成了普通的平民。
由于刘秀勤于农事,而其长兄刘演却是好侠养士,故其经常取笑刘秀,将他比做刘邦的兄弟刘喜。
新莽天凤三年丙子岁(16年),到长安求学,拜中大夫许子威为师,略通大义。后因资用拮据,返回到家乡。
刘秀的姐夫名叫邓晨(二姐刘元之夫),家住南阳新野,而邓晨与阴氏有亲缘关系。借助于这层机缘,刘秀有机会接触到了阴丽华。阴家小姐的美貌给了刘秀极为深刻的印象,以至于后来在长安求学的刘秀,有一次看到了执金吾率军出行,盛大的场面深深的震撼了刘秀,身为太学生的刘秀不禁感叹道:“仕宦当作执金吾,娶妻当得阴丽华!”。

二、新莽失政民起义,刘秀宛城始起兵
西汉自汉元帝刘奭以来,朝政日益衰败。到了汉成帝之时,汉成帝刘骜昏聩不堪,委政母族。致使以太后王政君为首的王氏外戚集团独揽了朝政大权;又专宠赵氏姐妹,从而形成了“赵氏乱于内,外家擅于朝”的局面。
汉哀帝刘欣驾崩后,王政君之侄王莽接连拥立汉平帝刘衎、孺子刘婴两幼主,其地位历经“安汉公”、“摄皇帝”,表面上几乎就是昔日周公摄政的再次重演。孺子帝初始元年戊辰岁(8年),王莽废孺子婴(刘婴)为安定公,正式代汉登基称帝,建立了新朝,建元“始建国”,西汉在历经214年的统治后终于灭亡。
新莽末年,因其推行的改革盲目崇古,不切实际,又触动了上至豪强、下及平民的利益;加之水、旱等天灾不断,广袤中原赤地千里、哀鸿遍野。终于,在新莽天凤年间,赤眉、绿林、铜马等数十股大小农民军纷纷揭竿而起,大批豪强地主也乘势开始倒莽。顿时,海内分崩,天下大乱。

新莽皇朝末年的绿林、赤眉大起义示意图
刘秀虽名为皇族后裔,但他这一支属于远支旁庶一脉。刘秀的为人与其长兄刘縯不同,刘縯不事家人产业,倾身破产,交结天下豪杰,和南阳的诸多子弟都欲趁乱起兵,欲图大事;而刘秀则为人“多权略”,处事极为谨慎。刘秀经过了深思熟虑,见天下确已大乱,方才决定起兵。据《太平御览》卷九十引《东观汉记》载:“上深念良久,天变已成,遂市兵弩”,可见刘秀起兵经过了深思熟虑和谨慎决断,待天下大势已起,方才起兵回应。性格上的不同也决定了日后刘縯、刘秀两兄弟截然不同的结局。
新莽地皇三年壬午岁(22年)十月,刘秀(廿八岁)与李通从弟李轶等人从宛城(今南阳宛城)起兵,打着“复高祖之业,定万世之秋”的旗号。十一月,刘秀带领宾客从宛城来到舂陵(南阳郡的舂陵乡,今湖北枣阳),时值大哥刘縯会众起兵。刘秀和李通等人起兵来到了柴界,碰到王莽的军队,惊慌逃回济阳县原来的出生的小屋。
汉哀帝初年,常常就有凤凰飞到济阳宫,到刘秀再回来时,济阳宫还有凤凰庐,他看见光芒像火烧得正红,在原来小屋靠路的南面,光芒闪烁得直上天,可是一会儿就不见了。
是年,母亲樊娴都病卒,刘縯、刘秀兄弟正在起兵时期,以大事为重,只好由族人樊巨公收敛安葬。
东汉光武帝刘秀的生母樊娴都,《后汉纪》作樊归都,南阳郡湖阳人,樊重之女,南顿县令刘钦的妻子。其父樊重性情温和厚道,做事情很讲究法度。他们樊家三代没有分过家,财物一直共有,但子孙都相互礼敬,家里常常像官府一样讲究礼仪;樊重经营家里的产业也非常得法,一点损失浪费都没有;使用仆人、佣工,也是能够人尽其用,所以家里能够上下同心齐力,财产和利润每年都成倍增长。以至于后来拥有田地三百余顷,所建造的房舍都是层楼高阁,四周有陂渠灌注;樊重家还养鱼、养牲畜,乡里有穷困紧急的人向他家求助,樊重一般都满足他们。
生长在这样家庭里的樊娴都,从小幼时若不正容颜和服饰,就不出闺房,樊氏宗族都敬重她。长大后嫁与汉高祖刘邦的八世孙,长沙定王刘发子孙---刘钦为妻。生子女六人:长子刘縯、次子刘仲、三子刘秀,长女刘黄、次女刘元、三女刘伯姬。
三、绿林军拥更始帝,昆阳之战灭新朝
刘秀兄弟和南阳宗室子弟在南阳郡舂陵乡(今湖北枣阳)起兵,史称刘秀兄弟的兵马为舂陵军,舂陵军的主力为南阳的刘氏宗室和本郡的豪杰,兵少将寡,装备很差,甚至在初期,刘秀是骑牛上阵的,这也成为了后世演义中的一段佳话,即所谓的“牛背上的开国皇帝”。后经过激战杀死了新野尉,刘秀才有了战马。为了壮大声势,加强反莽力量,舂陵兵与新市、平林、下江这三支绿林军中的最大的主力进行了联合,从而扩大了相互的力量,并先后于沘水、育阳等地与新莽的征讨大军激战,大破莽军,并击杀了新莽大将甄阜、梁丘疵等人。
汉淮阳王更始元年癸未岁(23年),西汉宗室刘玄被绿林军的主要将领拥立为帝,建元“更始”,是为更始帝。对此,刘縯及南阳刘姓宗室极为不满,只是迫于在联军之中,绿林军人多势大,又有强敌在前,只得暂且作罢。刘縯被封为大司徒,刘秀则受封为太常偏将军。
更始政权建立,复用汉朝旗号,此举大大震动了新朝,王莽即遣大司空王邑、大司徒王寻发各州郡精兵共四十二万扑向昆阳一线(今河南省叶县)和宛城一线,力图一举扑灭新生的更始政权。
同年五月,王邑、王寻率军西出洛阳,南下颍川(今禹县),与严尤、陈茂两部会合,迫使刘秀的部队从阳关(今禹县西北)撤回昆阳。昆阳汉军仅九千人,众恐不敌,欲弃城退守荆州故地。刘秀以“合兵尚能取胜、分散势难保全”为由,说服诸将固守昆阳。此时王莽军已逼近城北,刘秀率13名骑兵乘夜出城,赴定陵县、郾县调集援兵,后有步兵、骑兵一万七千精兵赴援昆阳。

昆阳之战示意图
王邑等人自恃兵力强大,扬言:“百万之师,所过当灭,今屠此城,蹀血而进,前歌后舞,顾不快耶!”王邑军向昆阳城发起进攻,并挖掘地道,制造云车。昆阳守军别无退路,坚守危城。此时王莽军久战疲惫,锐气大减。刘秀于六月一日率领步骑万余人驰援昆阳。刘秀亲率千余精锐为前锋,反复猛冲,斩杀王莽军千余人,汉军士气大振。随后又以勇士三千人,迂回到敌军的侧后,偷渡昆水(今叶县辉河),向王邑大本营发起猛烈的攻击。王邑依旧轻敌,下令各营勒卒自持,不得擅自出兵,自行和王寻率及万人迎战,王邑兵马陷入困境,王寻战死,诸将未敢出援。昆阳守军见城外汉军取胜,乘势出击。王莽军大乱,纷纷夺路逃命,互相践踏,积尸遍野。此时突然大风飞瓦,暴雨如注,滍水暴涨,王莽军万余人涉水被淹死,滍水为之不流。
新朝号称百万大军的主力覆灭于昆阳城下,三辅震动,新莽政权土崩瓦解。更始元年九月,绿林军攻入长安,王莽死于混战之中,新朝覆灭。
四、韬光养晦立家室,出巡河北建基业
汉淮阳王更始元年癸未岁(公元23年)六月,在昆阳之战中立下首功的刘秀则马不停蹄的南下攻城掠地,此时一个噩耗传来,刘秀的长兄大司马刘縯被更始帝所杀。
兄长刘縯被更始帝刘玄和拥戴他的绿林军将领斩杀,刘秀极为震惊,对其来说无疑是一个莫大的打击,但是他能强忍悲伤,益发谦逊,而且悲愤不形于色,正是彰显出了刘秀的韬光养晦、隐忍负重。
为了不受更始帝的猜忌,他急忙离开大军返回宛城向刘玄谢罪,对大哥刘縯部将不私下接触,虽然昆阳之功首推刘秀,但他不表昆阳之功,同时不为刘縯服丧,饮食、言笑一如往常,并且表示兄长犯上,自己也有过错。更始本因刘縯一向不服皇威,故而杀之,见刘秀如此谦恭,反而有些自愧,毕竟刘秀两兄弟立有大功,故不因其兄长之事而降罪于刘秀,但解除了刘秀的一切兵权,同时封了一个武信侯的空头衔。
刘秀回到宛城并受封武信侯后不久,在宛城即迎娶了他思慕多年的新野阴氏家族豪门千金—阴丽华为妻,刘秀已经廿九岁,阴丽华十九岁。
但是,刘秀心里明白,即便是一时让更始帝不猜疑自己,以后也可能会得到与兄长刘縯一样的下场,毕竟自己声名远播、功高震主。
当时新莽王朝虽然覆灭,但是河北(黄河以北)各州郡都在持观望态度,未曾归附更始政权,赤眉军在山东发展迅速、声势日益壮大,还有“河北三王”、铜马、尤来、隗嚣、公孙述等等割据势力,刘赐对刘玄说:“刘秀是去河北招抚的最佳人选。并且河北一带只能是刘秀去才合适。”再说,能不能摆平河北,决定更始政权的命运。当时南方流行一个童谣:“得不得,在河北。”可是以大司马朱鲔为代表绿林军出身的将领强烈反对刘秀出巡河北。当初刘玄杀刘縯,就是朱鲔和李轶的强烈提议,朱鲔他们不让刘秀去的原因很简单,不是他没有能力,而是他的能力太强了。刘玄很为难,朱鲔这边的反对意见也是很有道理的,让他去,刘秀势力壮大,太危险,不让他去,河北的招抚工作做不好,更危险。就在刘玄犹豫不决的时候,冯异给刘秀出了一条锦囊妙计,冯异劝刘秀,一定要想办法拉拢左丞相曹竟,刘秀听从了冯异的建议,“厚结纳之”。
汉淮阳王更始元年癸未岁(23年)九月,刘秀在与爱妻阴丽华仅仅相处了三个月之后,即受更始帝所遣西去洛阳。刘秀只得将阴丽华送回新野娘家。
十月,更始帝刘玄遣刘秀行大司马事,北渡黄河,去镇慰河北州郡。路上,刘秀的挚交邓禹杖策北渡,追赶上刘秀,对刘秀言刘玄必败,天下之乱方起,劝刘秀“延揽英雄,务悦民心,立高祖之业,救万民之命,以公而虑,天下不足定也!”邓禹的话,正合刘秀的心意。
五、联姻郭氏谋更始,河北登基称帝号
刘秀到河北后不久,前西汉赵缪王之子刘林即拥戴一个叫做王郎的人在邯郸称帝,而前西汉在河北的另一王室、广阳王之子刘接也起兵相应刘林。一时间,刘秀的处境颇为艰难,甚至有南返逃离河北之心,幸得上谷、渔阳两郡的支持,尤其是上谷太守耿况之子---少年英雄耿弇,一身豪气,对刘秀言道:“渔阳、上谷的突骑足有万骑,发此两郡兵马,邯郸根本不足虑”。刘秀高兴的指着耿弇道:“是我北道主人也”。
值得一提的是,为促成和真定王刘杨的联盟,刘秀不得不亲赴真定府,以隆重的礼仪迎娶了真定王刘扬的外甥女——郭圣通,此时距刘秀在宛城迎娶阴丽华尚不足一年。
不久刘秀率军在更始帝派来的尚书令谢躬和真定王刘杨的协助下,攻破了邯郸,击杀了王郎等人。
见刘秀在河北日益壮大,更始帝极为不安,他遣使至河北,封刘秀为萧王,令其交出兵马,回长安领受封赏,同时令尚书令谢躬就地监视刘秀的动向,并安排自己的心腹做幽州牧,接管了幽州的兵马。刘秀以河北未平为由,拒不领命,史称此时刘秀“自是始贰于更始”。不久,刘秀授意手下悍将吴汉将谢躬击杀,其兵马也为刘秀所收编,而更始帝派到河北的幽州牧苗曾与上谷等地的太守韦顺、蔡允等也被吴汉、耿弇等人所收斩。自此,刘秀与更始政权公开决裂。
刘秀发幽州十郡突骑与占据河北州郡的铜马、尤来等农民军激战,经过激战,迫降了数十万铜马农民军,并将其中的精壮之人编入军中,实力大增,当时关中的人都称河北的刘秀为“铜马帝”。
汉淮阳王更始三年乙酉岁(25年)六月廿二己未日(8月5日),已经是“跨州据土,带甲百万”的刘秀在众将拥戴下,于河北鄗城(今河北省邢台市柏乡县固城店镇)的千秋亭即皇帝位,建元“建武”。为表重兴汉室之意,刘秀建国仍然使用“汉”的国号,史称后汉(唐末五代之后也根据都城洛阳位于东方而称刘秀所建之汉朝为东汉),刘秀就是汉世祖光武皇帝。
六、消灭赤眉平关东,东汉统一战争始
东汉光武帝建武元年乙酉岁(25年)十月,刘秀定都洛阳。此时的长安,十分破乱,赤眉军拥立傀儡皇帝刘盆子建立了建世政权,拥兵三十万众,进逼关中,更始遣诸将与赤眉大军交战,均大败而归,死伤甚重,致使三辅震动。不久,更始向赤眉请降,被贬为长沙王,后为赤眉缢杀。
刘秀听闻绿林、赤眉两大起义军交战,派邓禹西入关中,以观时变。此间,三辅大饥,人相食,城郭皆空,白骨蔽野,赤眉拥兵数十万于长安,不日粮草即告匮乏,只得撤出长安西走陇右以补充粮草,结果为割据陇右的隗嚣所败,恰是严冬,“逢大雪,坑谷皆满,士多冻死”,赤眉数十万大军只得东归再次折回长安,并击败了进驻那里的邓禹军,迫使其退出长安,但此时的赤眉军也遭受了极大的消耗。
见邓禹西征军不利,刘秀遣冯异前往关中,代替邓禹指挥西征大军。冯异到后,邓禹联合冯异部与赤眉再战,结果再次大败,冯异只率少数人弃马步行才得脱身归营,而邓禹则败走宜阳。冯异收拢归散的部下,坚壁清野,待机再战。
不久,冯异军与赤眉再次大战于崤底(今河南渑池西南),双方均倾众而出,一直大战到太阳偏西。在此之前,冯异提前选精壮之士换上与赤眉军一样的装束,伏于道路两侧,待双方战至力竭,伏兵杀出,赤眉大军惊溃大败,被冯异迫降者八万余人。崤底之战,使得赤眉军再遭重创,加之粮草已尽,不得已再次转向东南方,力图补充粮草和人马,摆脱困境。

东汉大军平灭赤眉主力示意图
早在崤底之战前,刘秀鉴于关中大饥,人相食而隗嚣重兵又陈于西方的局面,料赤眉必向东或南方向运动,遂遣破奸将军侯进等屯新安(今河南渑池东),建威大将军耿弇屯宜阳(今河南宜阳西),在东、南两个方向堵截赤眉东归或南下之路。
不久,刘秀得知冯异在崤底大破赤眉,赤眉军主力十多万众南下走宜阳,刘秀乃亲自引大军驰援宜阳一线,与耿弇等人会合,共同阻击赤眉南下。
刘秀亲率六军,于宜阳前线将大军摆开阵势,大司马吴汉精兵于最前,中军在其后,骁骑兵和带甲武士分陈于左右两侧。
赤眉大军兵士疲敝,粮草缺乏,士气低落到了极点,自崤底失败后一路从关中折向南,至宜阳,正迎面撞上刘秀布下的重兵,兵困粮乏的赤眉军根本无力再战,而后面又有冯异的大军阻断,再回关中已无可能。
在已陷入绝境的情况下,尚有十几万兵马的赤眉大军无奈在宜阳被迫请降,并向刘秀呈上了得自更始帝之处传国玉玺和更始的七尺宝剑。
赤眉降后,上缴的兵器和甲胄堆放在宜阳的城西,与旁边的熊耳山(山名,因似熊耳而得名,在宜阳以东)一样高。
至此,起自新莽天凤五年(18年),纵横山东十余年的赤眉军被刘秀彻底扫平。

刘秀平陇之战示意图
在与赤眉军在关中激战的同时,刘秀在关东(即函谷关以东)一线亦派遣以虎牙将军盖延为首的诸将对梁王刘永进行了东征。
刘永,西汉梁孝王刘武的八世孙,其家世代为梁王,据梁地,故在梁地素有威名,声望极大。王莽摄政之时,其父梁王刘立因结连汉平帝外家卫氏,被王莽所杀。更始帝立,刘永复被册封为梁王,据旧地。后更始政乱,刘永遂据国起兵,以其弟刘防为辅国大将军,招揽沛人周建等豪杰为其将帅,攻下齐阴、山阴、沛、楚、淮阳、汝南等二十八城,并遣使拜董宪为翼汉大将军(后又封海西王)、张歩辅汉大将军(后又封齐王),与共连兵,遂专据东方。
更始败亡之后,刘永自称天子,在睢阳登基。
对于刘秀来说,近在东方睢阳的刘永是对其威胁最大的军事集团,刘永所在的睢阳距洛阳近在咫尺,时刻威胁着京师洛阳的安全。
自建武二年丙戌岁(26年)始,刘秀先后派虎牙将军盖延和建威大将军耿弇分别平定了割据睢阳的刘永和青州的张歩,特别是耿弇与齐王张歩的战斗,极为惨烈,“城中沟堑皆满,八九十里僵尸相属” 。
此间,刘秀还亲征海西王董宪,于桃城之战大获全胜。
到建武六年庚寅岁(30年)初,关东基本上为刘秀所定。
七、平复陇西略川蜀,十二载一统天下
自建武元年(25年)至建武六年(30年)初,经过近六年的东征西讨,刘秀已经基本控制了除陇右和巴蜀之外的广大中原之地,基本统一了中国东方,与西北陇右的隗嚣、西南巴蜀的公孙述形成了鼎足之势。
汉光武帝建武五年己丑岁(29年)四月,光武帝刘秀至长安,告隗嚣将派建威大将军耿弇等七将军从陇西攻蜀。隗嚣反对,并派大将王元率兵据陇坻(今陕西陇县西北),伐市塞道阻止汉军进攻。
四月,汉军沿渭北平原翻陇山仰攻陇坻,结果大败。王元跟踪追击,幸马武率精骑断后,使汉军得以撤回。
刘秀留耿弇守漆县(今陕西彬县),冯异守栒邑(今陕西旬邑东北),祭遵守沂县(今陕西陇县南),另调吴汉由洛阳西进,在长安集结兵力。隗嚣乘胜派行巡攻栒邑,王元取肝县,均被击败。
时割据河西的窦融已归附刘秀,进攻金城(今甘肃兰州市西北),击破助隗嚣的羌族豪强何封等部,隗嚣腹背受敌。隗嚣大将马援在隗汉交战时归附于汉。光武帝刘秀给其精骑五千,招降隗嚣部属和羌族豪长,从内部分化瓦解隗嚣。隗嚣上书刘秀表示亲善,企图以此作为缓兵之计,未遂。即派使向公孙述称臣。
汉光武帝建武六年庚寅岁(30年)春,公孙述立隗嚣为朔宁王,出兵援陇。秋,隗亲率步骑三万进攻安定郡(郡治高平,今宁夏固原),进至阴架(今甘肃泾川东)。另派部队进攻肝县,企图夺取关中,冯异、祭遵分别击败。次年春,来歙率军二千,秘密从番须、回中,袭占洛阳,威胁嚣所据冀县。隗嚣集中精锐反攻洛阳数月未克。
闰四月,刘秀利用隗嚣顿兵坚城、士卒疲惫之机,进兵高平第一城,窦融也率河西步骑数万前来会师。汉军分路挺进陇山,招降瓦亭守将牛邯等隗嚣大将十三人。属县十六、军队十余万皆降,洛阳围解。隗嚣率残部逃奔西城。汉军占领天水郡。适值农民军余部复起,京师骚动,光武帝刘秀赶回洛阳。
同年十一月,岑彭水灌西城时,隗嚣部将王元、行巡、周宗率蜀援军五千人赶到,从高地反击,汉军措手不及,王元等突入西城,迎隗嚣入冀。时汉军补给困难,粮食已尽,各部被迫出陇西。隗嚣收拾残部,一时又夺占陇西数郡。至正月,隗嚣死。部众拥立其少子隗纯为王。
汉光武帝建武七年辛卯岁(31年)八月,耿弇、寇恂攻破高平第一城。十月,来歙、盖延攻破落门,王元只身逃奔公孙述,隗纯等投降。此战,历时4年,陇西始平定。

刘秀平灭关东群雄示意图
平陇战后,刘秀即从南、北两个方向,对益州的公孙述展开攻势。
汉光武帝建武十一年乙未岁(35年)三月,大司马吴汉率荆州兵六万,马五千匹,于荆门与岑彭会合,沿长江西上入蜀;来歙、盖延率诸军自陇西南下攻河池入蜀。南线岑彭军溯江西上,攻克荆门,俘程讯,斩任满,田戎退守江州(今四川重庆市北嘉陵江北岸),彭遂由三峡,长驱直入江关。沿途郡县降附,大军直迫江州。
同年六月,北路来歙军大败王元、环安军,攻破下辨(今甘肃成县西北)、河池,挺进蜀中。公孙述派人刺杀来歙,刘秀乃派将军刘尚继续率军南下。江州城固粮多,不易攻破,岑彭遂留兵围困,自率主力直指垫江(今四川合川),攻破平曲(今四川合川东)。公孙述令其将延岑、吕鲔、王元、公孙恢率军拒守广汉(郡治樟潼,今属四川)、资中(今四川资阳),另派侯丹率二万人拒守黄石(今四川涪陵东北横石滩)。岑彭留臧宫于平曲拒蜀兵主力延岑,而自率军折回江州,溯江西上,袭破黄石,倍道兼程二千余里,迂回岷江中游,占领武阳(今四川彭山东),进击广都(今四川成都市南,岷江东北岸)。公孙述派人刺杀岑彭。刘秀命吴汉率兵三万赶到前线,接替岑彭指挥。
汉光武帝建武十二年丙申岁(36年)一月,吴汉败蜀军于鱼腹津(今四川眉山之岷江渡口),进围武阳,歼灭蜀援军五千余人。西上再破广都,逼近成都。吴汉求胜心切,率二万步骑进攻成都,兵败。吴汉随即改变战术,乘夜秘撤到锦江南岸与副将刘尚合兵,并力对敌,转败为胜。此后,吴汉根据刘秀敌疲再攻的战术,与蜀军战于成都、广都之间,歼灭公孙述大量有生力量,兵临成都城下。十一月,臧宫攻克繁(今四川彭县西北)、郫(今四川郫县)与吴汉会师,合围成都。公孙述招募五千敢死士交延岑指挥,准备决战。延岑在市桥(今四川成都市南郊)大败吴汉。吴汉隐蔽精锐,示弱诱敌。公孙述冒然出击,蜀军大败,公孙述重伤而死。延岑见大势已去,率成都守军降。
自建武元年(25年)至建武十二年(36年),刘秀登基后用了十二年时间克定天下,使得自新莽末年以来四分五裂、战火连年的古老中国再次归于一统。

东汉大军伐蜀示意图
八、光武中兴国昌隆,后储倾轧阴家盛
自新末大乱到天下再次一统,历经近20年的时间,此间百姓伤亡惨重,战死和病饿而死者不计其数,到刘秀再次统一天下之后,天下人口是“十有二存”。
为了使饱经战乱的中原之地尽快的恢复和发展,刘秀则“知天下疲耗,思乐息肩。自陇、蜀平后,非儆急,未尝复言军旅”。
汉光武帝建武二十七年辛亥岁(51年),功臣朗陵侯臧宫、扬虚侯马武上书:请乘匈奴分裂、北匈奴衰弱之际发兵击灭之,立“万世刻石之功”。刘秀下诏说:“今国无善政,灾变不息,人不自保,而复欲远事边外乎!不如息民。”
刘秀勤于政事,“每旦视朝,日仄乃罢,数引公卿郎将议论经理,夜分乃寐”。
多次发布释放奴婢和禁止残害奴婢的诏书,使得自西汉末年以来大量失去土地的农民沦为奴婢的问题得到了极大的改善,也使得战乱之后大量土地荒芜而人口又不足的问题得到了解决。
实行轻徭薄税,为减少贫民卖身为奴婢,经常发救济粮,减少租徭役,发展农业生产,兴修水利。
罢免贪官污吏,加强中央集权,同时,光武帝还大力裁撤官吏,合并郡县,这样极大的减轻了人民的负担。
到刘秀统治的末期,人口数量达到了两千多万,增长了一倍还多,经济也得到了极大的发展,历史上称其统治时期为光武中兴。其间国势昌隆,号称“建武盛世”。
当时南阳郡新野县的阴丽华美貌庄重,刘秀早年就有“娶妻当得阴丽华”的愿望。昆阳战后次年,刘秀乃如愿娶阴氏为正室。婚后次年,刘秀为巩固与真定王刘扬的联盟,再娶刘扬外甥女郭圣通并以之为正室,亦宠之。郭氏与阴氏各为刘秀生下五子,及刘秀即位之初,并为贵人。
汉光武帝建武二年丙戌岁(26年)因阴氏族小辞后,郭氏因得立为皇后,其长子刘疆遂立为皇太子。刘秀因此甚感有愧于阴氏,益加宠爱。至建武十七年辛丑岁(41年),光武乃废郭氏,立阴氏为后。
汉光武帝建武十九年癸卯岁(43年),刘秀又以阴氏长子东海王刘阳聪敏有君人之度,皇太子刘疆又上表辞位。乃废刘疆为东海王而以刘阳为皇太子,改名刘庄,即日后之汉明帝。
九、抑压豪强稳根基,行度田奠基盛世
东汉政权的建立有赖豪强势力支持,但豪强势力的发展会致使土地兼并逐渐严重,既威胁皇权,也影响百姓生活。
为了加强朝廷对全国垦田和劳动人手的控制,平均赋税徭役负担,刘秀于建武十五年己亥岁(39年)下诏令各郡县丈量土地,核实户口,作为纠正垦田、人口和赋税的根据,又命考察二千石长吏。
诏下之后,遇到豪强势力的抵制。光武下令将度田不实的河南尹张伋及其他诸郡太守十余人处死,表示要严厉追查下去。结果引起各地豪强大姓的反抗,“青、徐、幽、冀四州尤甚”,“郡国大姓及兵长群盗,处处并起”,予东汉王朝以极大威胁。
面对两种不同性质的反抗,光武帝采取镇压与安抚并用的手段,一方面“遣使者下郡国,听群盗自相纠拖,五人共斩一人者,除其罪”很快,贼便解散了,另一方面,把捕到的作乱首领人物迁往他郡,“赋田授廪”,切断他们与原所在郡的联系,给了豪强地主严重的打击。
经过度田事件后,郡国大姓的抗衡平静下来,出现了“牛马放牧,邑门不闭”的大好局面。度田也成为东汉朝廷的定制。因各项政策措施地实行,为恢复发展社会生产创造了有利的条件,使得垦田、人口都有大幅度的增加,从而为东汉前期八十年间国家强盛的“明章之治”奠定了物质基础。
十、治国方略:好儒任文,以柔治国
在总结前朝失政的基础上,东汉光武帝刘秀确立了一套新的治国方略,其核心是好儒任文、以柔治国。
早在征战的时候,刘秀就认识到儒学的重要。所谓“未及下车,先访儒雅。”他想方设法把一些著名儒学人物拉到自己的身边,或任以官职,或冠以衔号。这样他身边很快就集中了如范升、陈元、郑兴、杜林、卫宏、刘昆、桓荣等一大批当时的著名学者。刘秀对他们以礼相待,或听取他们的策谋,或利用他们的名望和学识从心理上威服僚属,抑制他们居功自傲、似乎无所不能的情绪。仅举二例:建都洛阳后,他立即修建太学,并亲往太学视察。
刘秀自己就是一个爱好儒学的人。当朝廷议事结束以后,经常与文武大臣一起讲论儒学经典里的道理,直到半夜才睡觉。太子刘庄劝他重视健康,保养精神,他说:“我喜欢这样,不觉得疲劳。”刘秀有时亲自主持和裁决当时今文经学和古文经学的争论。自从平息隗嚣、公孙述以后,除非紧急时刻,刘秀从不讲军旅问题。皇太子曾向他问起有关攻战的事,他说:“这个问题不是你所涉及的。”有一次,有人上书建议趁匈奴内部分袭而又遭到严重灾荒的机会,用几年的时间一举消灭匈奴,他坚决地否定了这个建议。
刘秀如此倡导儒学,不言兵事,为的是筹划着改造他的官吏队伍,以适应由取天下向守天下转变的这一根本需要。他本来的官吏队伍,多是在战争中凭军功提拔起来的。这些人善于斩将屠城,但也喜功放纵,对于治理地方、安抚百姓均不相适宜。他们即使有些不顺手、不听使唤,甚或在某种程度上违背法纪,刘秀也不便对他们有过于严格的要求。随着战火的平息和儒学的活跃,刘秀逐渐改变了官吏队伍的素质和结构,用文吏职代功臣,功臣们交出手中的权力,离开官位,各自回到家中养尊处优。
刘秀少时生性温柔,缺少凌厉之气。即帝位以后,仍是如此。有一次刘秀回到家乡,同族的婶子大娘们见了他这个当了皇帝的侄子,接受着他的赏赐,喝着他设下的酒,异常喜悦。叫着他的名字相互议论说,他小时候谨慎诚实,对人厚道,不计较小事,什么都好,只是太温柔了些。刘秀听了哈哈大笑,说:“吾治天下亦欲以柔道行之。”刘秀并非说笑,他的确是要以“柔”作为治国之道。
刘秀的“柔道”,首先表现在征伐占领之后,注重安抚,不事屠戮。凡是投降的,只把他们的首领送到京城来,对小民百姓,遣散回家,让他们种地;拆掉他们的营垒,不让他们重新聚集。他主张征伐战争不一定攻地屠城,要点是安定秩序,召集流散的人口。
刘秀柔道的第二个内容是,颁布了一些有利于奴婢的政令。光武帝建武十一年乙未岁(35年)下诏书宣布:“天地之性人为贵。其杀奴婢,不得减罪”;敢于用火烧烫奴婢的,按法律论罪;对被烧被烫的奴婢,恢复其平民身份;废除奴婢射伤人判死刑的法律。光武帝建武二年丙戌岁(25年)诏书宣布:被卖的妻、子愿回到父母身边去的,听其自便;敢拘留者,按法律论罪。建武十二年、十三年、十四年一再下诏宣布:自建武八年以来被迫当了奴婢的,一律恢复平民身份;自卖的,不再交还赎金;敢拘留者,按《略人法》(针对当时青州、徐州一带豪强势力抢逼弱民为自己当奴婢的法律)从事。
刘秀柔道的第三个内容是,减刑轻税,并官省职;建武七年,下令京都地区及各郡、国释放囚犯,除犯死罪的一律不再追究,现有徒刑犯一律免罪恢复平民身份;应判两年徒刑而在逃的罪犯,由地方吏发布文告公布姓名,免治其罪,使其放心回家:建武六年诏书宣布:因军队屯田,储粮状况好转,停止征收十分之一的田税制度,恢复汉景帝二年(前155)实行的征收三十分之一的田税制度。
汉朝的官府及吏员设置在汉武帝时曾大为膨胀,庞大的官僚机构是造成汉武帝及以后时期民用匮乏的重要原因。刘秀即位后大量合并官府,减少吏员。在这个问题上,刘秀也表现得很有气魄,仅建武六年对县及相当于县的封国进行调整,就“并省四百余县,吏职减损,十置其一。”这些措施使费用大为节省,减轻了人民的负担。
颁行图谶,神化皇权,也是刘秀“柔道”治国的内容。本来刘秀是不相信这些东西的,后来发现它实在是支持、维护自己政令、统治的“法宝”,于是便大肆推行。他晚年干脆“宣布图谶于天下”,作为法定的思想统治工具。有一次他与太中大夫郑兴议论要不要举行郊祀典礼的事,他说打算靠谶书来决定,郑兴说自己不研究谶书。他就勃然大怒,说:“你不研究谶书,是不赞成谶书吗?”郑兴只好说自己学识浅陋,有些书没学过,不是不赞成,才免了一次大祸。著名唯物哲学家桓谭曾上书说谶书“群小之曲说”,与《五经》不同,应当摒弃,刘秀读后大为不满。有一次议论建灵台的事,刘秀说他打算靠谶书决定,问桓潭,桓潭沉默好久说:“我不读谶书。”刘秀问他为什么不读,桓谭又讲了一通他对谶书的看法。刘秀立即怒喝道:“桓谭非圣无法,将下斩之!”桓谭跪在地上磕头,直到流血,才免了杀头,被贬为六安郡(治今安徽六安县北)丞,途中忧恐而死。
十一、治国策略:效法明君,律己责人
刘秀作为明君,从不恣意放纵、豪华奢侈。他不喜欢饮酒,不喜听音乐,手不持珠玉。他曾令太官(掌管膳食的官职)不要接受郡、国奉献的珍羞美味。远方异国进贡的名马宝剑,赐给骑士。汉朝自武帝以后,后宫掖庭人数达到3000之多,除皇后以外,有爵秩品级的就分婕妤、容华、充衣等十四个等级:刘秀即位后,只有皇后、贵人有爵秩,贵人的待遇只有谷数十斛。此外有美人、宫人、采女三等,均无爵秩和规定的待遇。刘秀在世时要预建陵墓,名曰寿陵,特意叮嘱地面不要太大,不要起高坟,低洼处只要做到不积水就可以了,将来要像汉文帝那样,不随葬金宝珠玉。
刘秀常常显示一种恢郭大度、平易谦和的气貌。焚烧王郎文书以安人心,宽宥朱鲔以降洛阳,表示诚收以服铜马,都是常被称道的事例。建武四年,割据陇右的隗嚣正徘徊于公孙述和刘秀之间,到底归服哪方,犹豫未决,就派他的将军马援先后去成都和洛阳观察光景。马援自幼就被人们认为有大才,在西州很有名气,安全检查受隗嚣敬重。但他被刘秀接见他时的气度深深打动。刘秀接见马援这样一个关系重大的使者,没有升堂坐殿,只是便衣便服,连帽子都没有带,独自一人坐在洛阳宫宣德殿的廊庑下面,让一个宦官引导着马援去见他。他微笑着,开头就说:“贵客遨游在两个皇帝之间,经多见广。今天见到贵客,深感惭愧了。”这一平易谦和的姿态,使马援感到了一种明君的魅力,他叩头说:“当今的局势下,不令是君主在选择臣下,臣下也在选择君主。”接着就说起公孙述接见他时戒备森严的情况,并说:“我现在从远方来,陛下接见我连警卫都没有,就不提防我是奸谍刺客吗?”刘秀又笑着说:“你不会是刺客,只是个说客罢了。”这次会见,使马援觉得刘秀的恢廓大度与汉高祖刘邦十分相似,是真正的帝王之材。后来马援劝隗嚣归服刘秀。隗嚣不听,他就脱身自己归服了
刘秀恢廓大度的气慨,还表现在他对待“逸民”、“隐士”。不驯的人物。太原郡(治晋阳,在今太原市以南)多有春秋时晋国公族的后裔,他们对新的统治者常常保持一种对立情绪,或者寻机报仇,或者隐居不仕,王侯面前不肯称臣。至汉初,太原仍被称为“难化”之地。刘秀时,太原郡广武县(今山西代县南)有个叫周党的,在地方上很有名望,朝廷几次征他出去做官都不干。后来不得已,就穿着短布单衣,用树皮包着头去见朝廷大员,刘秀亲自召见了他。按礼节,士人被尊贵者召见,必须自报姓名,否则便是不尊重对方。周党见了刘秀,不通报姓名,只说自己的志趣就是不愿做官。刘秀允许了他。博士范升上书,说周党在皇帝面前骄悍无礼,却获得了清高的名声,应治“大不敬”罪。刘秀把范升的上书拿给公卿们传阅,并下诏书说:“自古明王圣主都有不愿为他做臣的人,伯夷、叔齐就不食周粟。太原那个周党,不接受我的俸禄,这也是各自的志愿。赐给他四十匹绸子吧。”
刘秀的老同学严光,字子陵,会稽余姚(今浙江余姚县)人,自年轻就有高名,刘秀对他很有好感。刘秀当皇帝后,他隐姓埋名不愿相见。刘秀令人画了他的像,天下张贴寻找。后来发现他在齐国一个湖边钓鱼,三次派人才把他请到。刘秀很高兴,当天就亲自去看他,他躺在铺上不起来,也不说话。刘秀就和他躺在一起,摸着他的肚皮说:“哎,哎,子陵,就不能帮帮我的忙?”还是不答应。过了好久,才睁开眼睛看着刘秀说:“人各有志,何必勉强我呢?”然后又闭上了眼睛,刘秀失望,只好离开,并叹息说:“子陵,决心不肯为我当臣下吗?”过后,刘秀又见他,只讲旧日的交往,不讲要他做官的事,叙谈了好几天。刘秀从容地问他:“我比以前怎么样?”他回答说:“陛下比以前有些长进。”刘秀和他同床共卧,他把脚压到刘秀的肚子上。刘秀坚持要他做谏议大夫,仍不干,后隐居富春山(在今浙江桐庐)。
刘秀对于臣下的歌功颂德阿谀奉承。常能持一种清醒的、有时是厌恶的态度,而表扬一些刚正不阿的官吏。在他的诏书中,经常说自己“德薄”,要上书者不要称赞他圣明。各郡县经常报告一些所谓“嘉瑞”事物,群臣要求吏官将这些“嘉瑞”记载撰写成书,以传后世,刘秀一律不许。有一天,刘秀外出打猎深夜方归,要从洛阳城的东北门进城,掌管这个门的郅恽拒不开门。刘秀让人点起火把,并告诉说皇帝回来,郅恽说:”火光闪灼,又远远的,看不清楚。”仍是不开。刘秀没法,只好转到东城门进了城。第二天,郅恽上书批评了刘秀一顿,说他游猎山林,夜以继日,将带领出一种不良风气,危害国家。刘秀赏了郅恽一百匹布,把掌管东门的人贬为登封县尉。
但是,刘秀毕竟是皇帝,不能容忍有伤尊严的事,大司徒韩歆为人直率,说起话来无所隐讳,刘秀经常对他不满。建武十五年,刘秀找出已被他打垮了的隗嚣、公孙述之间的来往书信,在朝会的时候读给群臣听,心直口快的韩歆觉得这些书信写得很有才华,就说:“亡国之君毕有才,桀、纣亦有才。”在刘秀听来,这话有讥笑他不如隗嚣、公孙述有才华的意味,于是大为恼怒。恰巧在这次朝会上,韩歆又列举大量事实证明要发生饥荒和动乱,言辞激烈,说起话来指天划地。感到自尊心受到了损伤的刘秀,当即就罢了韩歆的官,要他回家当老百姓去。韩歆回家后,刘秀仍是怒气未消,又专门派人带着他的诏书去谴责他。大司徒为三公之一,是朝廷最高官职,相当于宰相,罢官之后皇帝特诏谴责,这意味着要治死罪。司隶校尉鲍永,一向是个以直言敢谏出名的官吏,认为韩歆是说真话,为此罢官,已经不公,坚持不要再治罪。结果是,鲍永被贬为东海国相,韩歆及其子韩婴被迫自杀。韩歆曾随刘秀征战,有军功,被封为扶阳侯,他的事引起朝臣的普遍不满,刘秀只好仍按大司徒的规格给他举行了葬礼。
刘秀对官吏要求严格,至以粗暴方式对待;对贪赃枉法行为惩罚严厉。他在当皇帝的初期,内外群官,多由他自己选任;如干不完他交办的事,尚书一类的近臣常被拉到面前棍打鞭抽,以至使得“群臣莫敢正言”。尚书令申徒嘉极谏不听。他认为俸禄二千石以上的州郡官吏多不称职,稍有过失,即行罢免。结果造成州郡官吏更换频繁,疲劳于道路;心怀恐惧,争相媚上,虚报政绩,以求声誉。建武六年,执金吾朱浮上书指出这个问题,此后对州刺史、郡太守的更换采取了缓慢慎重作法。
十二、一人得道鸡犬升,纳柬抑强安天下
同所有的皇帝一样,刘秀当皇帝后同族、亲戚都要大占其光。凡是同族中随同起兵的族父、族兄们,非封王即封侯。叔父刘良封赵王;大姐刘黄封湖阳长公主;三妹刘伯姬封宁平长公主;被刘玄杀了的大哥刘縯追谥为齐武王,刘縯两个儿子,一封齐王,一封鲁王;在小长安战役中死去的二哥刘仲追封为鲁哀王,二姐刘元追封为新野长公主。刘秀的母亲樊娴都老太太是湖阳县人,卒于起兵前夕,湖阳樊氏一家封了五个侯;刘秀的外祖父樊重,刘秀是否见过,史无明载,追爵谥为寿张敬侯,在湖阳专为立庙。总之,舂陵的刘氏家族及亲戚们一切都荣耀得很,光采得很。
刘秀生了十一个儿子,有五个是皇后郭氏所生,美人许氏生了一个,皇后阴氏生了五个。刘秀于建武二年立郭氏为皇后,郭氏子刘疆为太子,阴氏为贵人。建武十七年,废郭氏,立阴氏为皇后,十九年废郭氏子刘疆,立阴氏子刘庄为太子。
阴氏,就是南阳新野的阴丽华,是刘秀多年梦寐以求的美人。更始元年六月,刘秀经昆阳之战成了大英雄,与阴丽华结了婚。这年刘秀廿九岁,阴丽华十九岁。九月,刘秀要去洛阳任司隶校尉,暂把阴氏送回新野。十月,刘秀又被派往河北。次年春,大约二、三月间,刘秀又在真定娶郭氏,而且“有宠”。郭氏,名圣通,真定国槁县(今石家庄市东南)人,是当地着姓大富豪。当时的刘秀既需要贵族势力的支持,又需要富豪的钱粮援助,故娶郭圣通为妻。第二年(建武元年,25年)十月,刘秀住进了洛阳宫以后,就派人把阴氏接到洛阳。次年二月策立郭氏为皇后。阴氏为贵人。
刘秀与阴氏在一起的时候最多,有时出征也带着她,汉明帝刘庄就是建武四年阴氏随刘秀出征彭宠到达元氏时生下的。刘秀最喜爱的儿子是阴氏生的刘庄,经常带在身边。这些不免引起郭氏的嫉妒和担心。刘秀就指责郭氏“怀执怨怼。数违教令”,骂她就像鹰隼一般凶狠。当刘秀的统治完全巩固了以后,建武十七年(41)十月,终于把郭氏废掉,换上了他最喜爱的人。郭氏的被废给太子刘疆带来了巨大压力,他惶恐不安,一再要求辞掉太子,与别的弟兄平等,经常托朝臣和弟兄们向父亲转达心意。起初刘秀不许,拖了一年多,建武十九年(43年)六月,把他与已被封为东海王的刘庄换了位置。刘秀对他有所歉意,加大了他的封土,给了他不少超出诸王的待遇。
刘秀对贵戚的过分行为有所约束,一般能够理智对待。司隶校尉鲍永、都事从官鲍恢抗直不避豪强,敢于弹劾贵戚的恣纵行为,曾弹劾刘秀叔父赵王刘良仗势喝斥京官为“大不敬”,刘秀借此告诫贵戚们应当约束自己,“以避二鲍”。刘良临死时,刘秀去看他,问他有什么要说的话。刘良说他没有别的话了,只有一件事,他的朋友怀县李子春犯的罪,县令赵熹要判他死刑,希望能保住他的命。刘秀说:“官吏执行法律,我不能循情枉法。另说别的愿望吧。”刘秀大姐湖阳公主的奴仆大白天行凶刹人,身在公主家中,官吏不能捉捕。洛阳县令董宣听说公主要出夏门(洛阳城北面最西头的门),以刹人的那个奴仆驾车,就在夏门外万寿亭截住车子,把公主数落一通,当面杀了那个奴仆。公主立即回宫告到刘秀那里,刘秀大怒,把董宣召来,要当面打死。董宣说:“要求允许我说一句话再死。”刘秀说:“你想说什么?”董宣说:“靠着陛下的圣明大德,汉朝才得到中兴。现在放纵奴仆刹人,将怎么治理天下?我不用打,还是自己死吧。”说着就把头撞到柱上,血流满面。刘秀赶紧要小太监抱住。要他给公主叩个头消消气。董宣坚决不叩,刘秀就要人按着脖强叩,董宣就两手撑地,最终也不低头。湖阳公主不满地说:“文叔当平民百姓时,经常藏匿逃犯,官吏不敢上门追捕。如今当了天子就不能在一个县令身上施加一点威严?”刘秀笑着说:“这就是天子与平民百姓不同啊。”刘秀奖励了董宣,给他加了一个“强项令”(意为刚强不肯低头的县令)的美名。后来刘秀一直记住这个县官。董宣当了五年洛阳令,七十四岁时死在任所。刘秀派专人临视,见他家中一贫如洗,只有一块布盖着尸体,妻子对哭,刘秀伤情地说:“董宣廉洁,死了才知道!”
十三、驾崩遗诏务俭省,归葬原陵洛阳眠
东汉光武帝建武中元二年丁巳岁二月初五戊戌日(57年3月29日),刘秀在南宫前殿驾崩,在位共三十四年,享年六十三岁。遗诏说:“我无益于百姓,后事都照孝文皇帝制度,务必俭省。刺史、二千石长吏都不要离开自己所在的城邑,不要派官员或通过驿传邮寄唁函吊唁。”
刘秀驾崩不久,其子刘庄继位,于同年三月初五丁卯日(4月27日),葬刘秀于原陵,上庙号世祖、谥曰光武皇帝。
东汉光武帝陵墓为原陵,位于洛阳市北20公里处的孟津县白鹤乡铁榭村。当地亦称“汉陵”,俗称“刘秀坟”。始建于公元50年,由神道、陵园和祠院组成。光武帝陵南倚邙山,北临黄河,近山傍水,蓊蔚肃穆。阙门巍峨,气势壮观,神道宽阔,直达陵前,两侧石刻林立、碑碣参差。陵园呈长方形,占地6.6万平方米,墓冢位于陵园正中,为夯土丘状,高17.83米,周长487米。



十四、汉家刘氏家族世系传承
据《汉刘帝谱世系表》记:75汉高祖刘邦→76孝文皇帝刘恒→77孝景皇帝刘启→78长沙定王刘发→79舂陵节侯刘买(刘发之第十三子)
→80舂陵戴侯刘熊渠→81苍梧太守刘利(哥哥为舂陵考侯刘仁)→82刘子张→83汉更始帝刘玄→
→80郁林太守刘外→81巨鹿都尉刘回→82南顿县令刘钦→83光武帝刘秀→
刘氏75世 汉家1世:汉高祖刘邦,汉家刘氏奠基者也。
刘氏76世 汉家2世:汉文皇帝刘恒
刘氏77世 汉家3世:汉景皇帝刘启
刘氏78世 汉家4世:长沙定王刘发,汉景帝二年丙戌(公元前155年),封第六子刘发为长沙王,建都临湘(今湖南长沙市)。发公的子女众多,见于史载的儿子就有十六个。
刘氏79世 汉家5世:舂陵节侯刘买,长沙王的爵位由他哥哥刘庸继承,西汉武帝元朔五年(前124年),汉武帝刘彻以零陵郡泠道县的舂陵乡(在今湖南省甯远县柏家坪镇)封长沙王第十三子刘买为舂陵侯。他的儿子刘熊渠继承舂陵侯之位,刘熊渠是更始帝刘玄的曾祖父;另一个儿子郁林太守刘外就是汉光武帝刘秀的曾祖父。
刘氏80世 汉家6世 曾祖父 :郁林太守刘外,舂陵侯的爵位由他哥哥刘熊渠继承,他担任郁林(今广西贵港)太守,妣徐氏,生子刘回(巨鹿都尉)。
附:刘熊渠,承袭舂陵侯爵位,卒后谥号舂陵戴侯,舂陵侯爵位由长子刘仁继承,因为舂陵“地势下湿,山林毒气”,刘仁上书请求减邑内徙。元帝初元四年(47年),徙封到南阳白水乡,依然以舂陵为国名,和宗族住在那里,刘仁薨逝后,谥舂陵考侯。刘仁之弟刘利为苍梧太守,传下有子刘子张,刘子张生汉更始帝刘玄。
更始帝(玄汉王朝)刘玄,字圣公,南阳蔡阳(今湖北枣阳县西南)人,刘利之孙、刘子张之子、刘秀的族兄。新莽时,因客犯法,亡命平林(今湖北枣阳南)。王莽地皇三年(公元22年)投入平林陈牧军。次年被立为帝,建元更始,是为更始帝。最初建都洛阳,后来长安市民起事响应,杀死新朝皇帝王莽,更始帝定都长安。入长安后,他大封宗室,又沉湎于酒色,委政赵萌,以致众叛亲离。又诛杀功臣,引起内部分裂。赤眉军攻入长安以后,更始帝仓皇出逃,后来请降,被封为长沙王,不久,又被赤眉军杀死。自公元23年称皇帝至公元25年被杀,共在位三年。
刘氏81世 汉家7世 祖父:巨鹿都尉刘回,在西汉末年担任巨鹿(今河北巨鹿)都尉,妣朱氏、孔氏,生三子:刘钦(南顿令)、刘良(赵孝王)、刘歙(泗水王)。
叔父赵孝王刘良介绍文章见前面。
叔父泗水王刘歙,字经孙,光武帝的叔父。刘歙的儿子刘终,与光武从小就互相亲爱。汉兵兴起,开始波及唐子,刘终诱杀湖阳尉。更始即位,刘歙跟随入关,被封为元氏王,刘终为侍中。更始失败,刘歙、刘终东奔洛阳。建武二年(26年),立刘歙为泗水王,刘终为淄川王。建武十年(34年),刘歙去世,封小儿子刘燀为堂溪侯,奉刘歙后祀。刘终在治丧时间想念亡父,哭泣二十多天,也去世。封长子刘柱为邔侯,以奉刘终祭祀,又封刘终子刘凤为曲阳侯。刘歙从父弟刘茂,年十八岁,汉兵兴起时,刘茂自号刘失职,也聚合部众于京县、密县一带,称厌新将军。攻下颍川、汝南,拥有部众十多万人。光武既到河内,刘茂率众投降,被封为中山王。建武十三年(37年),宗室为王者都降为侯,更封刘茂为穰侯。刘茂弟刘匡,也与汉兵一起兴起。建武二年(26年),封宜春侯。为人谦逊,永平中为宗正。子刘浮继承,封朝阳侯。
刘氏82世 汉家8世 父亲:南顿县令刘钦,西汉末年,历任陈留郡济阳(今河南兰考)县令、南顿(今河南项城)县令。元始三年(3年),刘钦薨逝,乾隆《襄阳府志》记载:汉南顿君墓在县东北七里。配寿张侯樊重之女樊娴都,共生三子三女:刘縯(齐武王)、刘仲(鲁哀王)、刘秀(光武帝);刘黄(湖阳公主)、刘元(新野公主)、刘伯姬(宁平公主)。
樊娴都为南阳郡湖阳县(今河南省唐河县湖阳镇)人,幼时若不正容颜和服饰,就不出闺房,樊氏宗族都敬重她。长大后嫁与汉高祖刘邦的八世孙,长沙定王刘发子孙---刘钦为妻。地皇三年(公元22年),刘縯、刘秀初起兵时,樊娴都病卒,由族人樊巨公收敛安葬。
兄弟
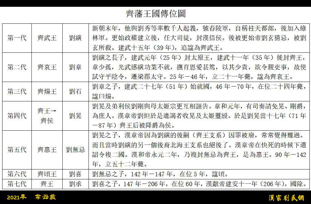
长兄:齐武王刘演(也写作刘演),字伯升,生二子:刘章、刘兴。
附:刘縯建武二年立为太原王,十一年徙为齐王,十五年追谥为齐武王。刘縯长子刘章少孤,光武帝刘秀感兄刘縯之功业,抚育恩爱甚笃,令刘章亲吏事,使之守平阴令,后迁梁郡太守,立二十一年薨,谥曰齐哀王。

次兄:鲁哀王刘仲
建武二年(26年),封刘黄为湖阳长公主,刘伯姬为甯平长公主。次姐刘元与次哥刘仲都在小长安去世,追加刘元爵号为新野长公主,封大哥刘縯之次子刘兴为鲁王,继承次兄刘仲血脉。建武十五年(39年),追谥刘仲为鲁哀王。刘兴在当年试用为缑氏县令。为人有明智方略,长于听理诉讼,甚得好名声。后迁升为弘农太守,也有善政。任职四年,上陈条请求退职,被召回京师,参加朝会。建武二十七年(51年),方归鲁国。明年因以鲁国租入比东海多,故徙刘兴为北海王。建武三十年(54年),封刘兴子刘复为临邑侯。中元二年(57年),又封刘兴二子为县侯。显宗器重刘兴,每遇到大的政事,常传递文书向刘兴请问。在位三十九年去世,谥为北海靖王,子北海敬王刘睦承袭。

姐妹
大姐:湖阳长公主刘黄,适胡珍。连结文章:东汉光武帝刘秀长姐---湖阳公主刘黄
二姐:新野长公主刘元,适邓晨。刘元嫁邓晨(官至中山太守、廷尉,封西华侯。)为妻。新朝亡覆之际的战乱中,追兵将至,刘秀与妹妹刘伯姬共骑一匹马离开,途中遇见刘元与其所生的三个女儿,刘秀欲救刘元母女离去,叫刘元等人上马,但刘元摇手说:"行矣,不能相救,无为两没也!”,刘元母女遂为王莽的军队所害而亡。刘秀即位后,追谥姊姊刘元为新野节义长公主,立庙于新野县西。建武二十五年(49年),刘元之夫邓晨病逝,召刘元亡魂并合葬于北邙。延熹七年(164年)冬十月,汉桓帝曾前往刘元之庙奉祭。
妹妹:甯平长公主刘伯姬,适李通。
附:西汉末年,刘伯姬随大哥刘縯、三哥刘秀和李通、李轶兄弟揭竿起义,在南阳郡起兵后,连连取得胜利,都统刘縯灭莽心切,头脑澎涨,不顾敌众己寡的现实,不听邓禹等人的劝阻,自作主张力攻南阳郡。 结果在小长安村(今河南南阳南)遭到新莽南阳郡守甄阜、都尉梁场邱、偏将军陆智的伏击。战场杀声连天,无数汉军将士和眷属倒在血泊之中。刘仲战死,抚养刘秀、刘伯姬长大成人的婶母(刘良妻)和她的几个孩子阵亡,汉军大败。
刘秀、刘伯姬兄妹同骑一马向外突围,正行间,见一队官兵正枪挑自己的二姐刘元和两个尚不懂事的外甥女。目睹亲人惨遭杀害,刘秀立即拔出剑来,要与敌人拼杀。在此千钧一发之际,刘伯姬急喊道:"三哥,三哥!冷静冷静。千仇万恨,以后图报,我们不能都死。死了,谁还报此血仇!"听了小妹的呼声,刘秀才强咽热泪,喊声:"二姐!"跃马冲出了重围。
汉军退到棘阳,全城一片哭声。原来八九万马,所剩不过千余,且置于甄阜十万大军包围之中,前途未卜。为图生存,兴汉室,刘演、刘秀、邓禹等接受了李通的建议,亲往平氏县宜秋镇(今河南唐河县东南)找王匡、王常领导的绿林军谋联合。此时悲痛中的刘伯姬,百思不解地反问自己:官军为什么有如此大的威慑力?我军又为什么一击即溃?
经过一再苦思冥想,刘伯姬决定亲自动手给汉军绣四面大旗,以激励将士前进。于是,她从自己准备做嫁衣的布料中选了四面黄锦旗面,选配了五色彩线,擦干眼泪绣了起来。时值腊月三日那天,联合大军出征前,刘伯姬跑上点将台,亲手将四面黄绢大旗献给了大哥刘演。刘演一见高兴万分,连呼:好妹妹!好大旗!将士们一看前有朱雀旗,后有玄武旗,左有青龙旗,右有白虎旗,每个旗中还都绣了个斗大汉字,实时全场沸腾,士气大振。
第二天是大年初一。天刚亮,汉军与绿林军组成的义军按照邓禹"反客为主"的作战计划,一场义军对莽军的反包围战打响了。此刻守在棘阳空城中的刘伯姬,一面组织老弱残兵守城,一面派人将战鼓抬上城头,擂鼓助战。义军越战越勇,莽军听到战鼓声惊魂失魄四处逃命。战斗结束,敌降者达四万之多,棘阳一战不仅为死难的义军将士报了血仇,也大大动摇了新莽王朝的基础。
昆阳(今河南叶县)之战后,刘秀以破虏大将军、武信侯之名带兵北渡黄河,镇压和收编了河北铜马等农民起义军,更始三年(25年)四月在高邑(今河北柏乡北)即皇帝位,改元建武。
公元23年,刘伯姬与李通结婚。
建武二年(公元26年),刘秀封大姐刘黄为湖阳长公主,追封二姐刘元为新野长公主,封小妹伯姬为甯平(今河南郸城甯平镇)长公主,封李通为固始(今河南淮阳县柳林集)侯,拜大司农(掌管租税钱谷盐铁的国家财政收支,为九卿之一)。
后妃
光烈皇后阴丽华,史称光烈皇后或光烈阴皇后。
光武皇后郭圣通,后被废。
许美人
共生十一子五女儿:1、刘疆(强),2刘辅、3刘英、4刘庄、5刘康、6刘苍、7刘延、8刘荆、9刘衡、10刘焉、11刘京。
长子:刘疆(强),郭皇后生,封为东海恭王。
次子:刘辅,郭皇后生,封为沛献王。
三子:刘英,许美人生,封为楚王。
四子:刘庄,光烈皇后阴氏生,初名刘阳,为孝明皇帝显宗。
五子:刘康,郭皇后生,封为济南安王。
六子:刘苍,光烈皇后阴氏生,封东平宪王。
七子:刘延,郭皇后生,封为阜陵质王。
八子:刘荆,光烈皇后阴氏生, 封广陵思王。
九子:刘衡,光烈皇后阴氏生, 封临淮怀公。
十子:刘焉,郭皇后生,封为中山简王。
十一子:刘京,光烈皇后阴氏生, 封琅邪孝王。
详细见《后汉书 卷四十二 光武十王列传》。
长女 刘义王,母不详,建武十五年被封为舞阴(阳)长公主,适陵乡侯太仆梁松。梁松坐诽谤诛。
次女 刘中礼,母不详,建武十五年被封为涅阳公主,适显亲侯大鸿胪窦固,汉章帝时尊为长公主。
三女 刘红夫,母不详,建武十五年被封为馆陶公主,适驸马都尉韩光。韩光坐与淮阳王延谋反诛。
四女 刘礼刘,母不详,建武十七年被封为淯阳公主,适阳安侯长乐少府郭璜。郭璜坐与窦宪谋反诛。
五女 刘绶,母不详,建武二十一年被封为郦邑公主,适新阳侯世子阴丰。丰害主,诛死。
十五、史料记载
范晔《后汉书月份卷一上 光武帝纪第一上》
范晔《后汉书 卷一下 光武帝纪第一下》
十六、历代对刘秀的评价
1、正史评价
《后汉书》:“虽身济大业,竞竞如不及,故能明慎政体,总榄权纲,量时度力,举无过事,退功臣而进文吏,戢弓矢而散马牛,虽道未方古,斯亦止戈之武焉。”赞曰:
炎正中微,大盗移国。九县飙回,三精雾塞。
人厌淫诈,神思反德。光武诞命,灵贶自甄。
沈几先物,深略纬文。寻邑百万,貔虎为群。
长毂雷野,高锋彗云。英威既振,新都自焚。
虔刘庸代,纷坛梁赵。三河未澄,四关重扰。
神旌乃顾,递行天讨。金汤失险,车书共道。
灵庆既启,人谋咸赞。明明庙谟,赳赳雄断。
于赫有命,系隆我汉。
2、古今评价
马援:“前到朝廷,上引见数十,每接燕语,自夕至旦,才明勇略,非人敌也。且开心见诚,无所隐伏,阔达多大节,略与高帝同。经学博览,政事文辩,前世无比。”“恢廓大度,同符高祖,乃知帝王自有真也。”
冯衍:“皇帝以圣德灵威,龙兴凤举,率宛、叶之众,将散乱之兵,歃血昆阳,长驱武关,破百万之陈,摧九虎之军,雷震四海,席卷天下,攘除祸乱,诛灭无道,一期之间,海内大定。继高祖之休烈,修文武之绝业,社稷复存,炎精更辉,德冠往初,功无与二。”
张纯:“兴于匹庶,荡涤天下,诛锄暴乱,兴继祖宗。”
刘庄:“陛下有禹汤之明,而失黄老养性之福,愿颐爱精神,优游自宁。”
刘杰:“帝英勇明断,折棰笞寇之言至是验矣,岂在穷兵黩武以逞哉?斯民世祀而不忘,固宜。恭惟圣朝海宇宁谧,桴鼓不惊,居者无输馈之劳,行者无征战之苦。昔之变乱服色,昼战夕糒;今其子孙饱食暖衣,耕田凿井,熙熙皞皞,不知帝力之何有,顾不胜欢。”
曹植:“夫世祖体干灵之休德,禀贞和之纯精,通黄中之妙理,韬亚圣之懿才。其为德也,聪达而多识,仁智而明恕,重慎而周密,乐施而爱人。值阳九无妄之世,遭炎光厄会之运。殷尔雷发,赫然神举。用武略以攘暴,兴义兵以扫残。神光前驱,威风先逝。军未出于南京,莽已弊于西都。夫当此时也,九州鼎沸,四海渊涌。言帝者二三,称王者四五。咸鸱视狼顾,虎超龙骧。光武秉朱光之巨钺,震赫斯之隆怒,其荡涤凶秽,剿除丑类,若顺迅风而纵烈火,晒白日而扫朝云也。尔乃庙胜而后动众,计定而后行师。故攻无不陷之垒,战无奔北之卒。是以群下欣欣,归心圣德。量力则势微,论辅则力劣。卒能握干图之休征,应五百之显期。立不刊之遐迹,建不朽之元功。金石播其休烈,诗书载其勋懿。故曰光武其优也。”
诸葛亮:“光武神略计较,生于天心,故帷幄无他所思,六奇无他所出,于是以谋合议同,共成王业而已。光武上将非减于韩、周,谋臣非劣于良、平,原其光武策虑深远,有杜渐曲突之明。”
薛莹:“宽博容纳,计虑如神。”“十数年间,扫除群凶,清复海内,岂非天人之所辅赞哉?”“皆有冀于非望,然考其聪明仁勇,自无光武俦也。”
王泰来:“光武天锡义勇,神运机智,戡定祸乱,削平天下,海内蒙恩,德至渥也。”
司马彪:“至于光武,承王莽之篡起自匹庶,一民尺土,靡有凭焉。发迹于昆阳,以数千屠百万,非胆智之主,孰能堪之?”“号称中兴,虽初兴者,无以加之矣。”“中国既定,柔远以德,爱慎人命,下及至贱,武功既抗,文德术修。”
石勒:“朕若逢高皇,当北面而事之,与韩彭竞鞭而争先耳。脱遇光武,当并驱于中原,未知鹿死谁手。”
司马昱:“汉世祖雄豪之中,最有俊令之体,贤达之风。”
袁山松:“数年之间,廓清四海,虽曰中兴,与夫始创业者,庸有异乎,诚哉马生之言,固已寥廓大度,同符高祖。又等太宗之仁,兼孝宣之明,一人之体,其殆于周,故能享有神器,据乎万乘之上矣。”
李世民:“朕观古先拨乱反正之主,皆年逾四十,惟光武年三十三。”
李靖:“独能推赤心用柔治保全功臣,贤于高祖远矣。”
司马光:“自三代既亡,风化之美,未有若东汉之盛者也。”
何去非:“英雄若世祖者,为难及也。”
苏辙:“东汉光武,才备文武,破寻邑,取赵、魏,鞭笞群盗,算无遗策,计其武功若优于高帝。”
陈亮:“自古中兴之盛,无出于光武矣。奋寡而击众,众弱而复强,起身徒步之中甫十余年,大业以济,算计见效,光乎周宣。”
郝经:“光武复汛扫伪妄,振踣植偾,以帝王之学润色皇度,贲若草木,复垂统二百年。”“光武之兴,条理、文献遂轶西京。几于三代,笃实辉光,基命以德,温纯缜密,服天下以柔道。虽则中兴,同夫创业。”“文德轶于高帝,中兴功烈,邃古所无。于乎盛哉!”“终我四百,作成政治,保佑民命,风化之美同于先王,则其功又有大于高帝者焉。”
朱元璋:“惟汉光武皇帝延揽英雄,励精图治,载兴炎运,四海咸安。有君天下之德而安万世之功者也。”
王夫之:“光武之得天下,较高帝而尤难矣!三代而下,取天下者,唯光武独焉,而宋太祖其次也。自三代而下,唯光武允冠百王矣。”“光武之神武不可测也。”“光武以支庶之余,起于南阳,与其人士周旋辛苦、百战以定天下,其专用南阳人而失天下之贤儁,虽私而抑不忘故旧之道也。”“任为将师而明于治道者,古今鲜矣,而光武独多得之。”
梁启超:“汉尚气节,光武、明、章,奖厉名节,为儒学最盛时代,收孔教复苏之良果。尚气节,崇廉耻,风俗称最美。”
毛泽东:“最有学问、最会打仗、最会用人的皇帝。”“人常说‘秀才造反,十年不成’。刘秀是个例外,十年不鸣,一鸣惊人。他在家读书,安分守己,一旦造反,倒海翻江。轰轰烈烈,白手起家,创建了一个新的王朝。”
黄留珠:“在中国的历代帝王中,汉光武帝刘秀是唯一一个同时拥有“中兴之君”与“定鼎帝王”两项头衔的皇帝。刘秀的“中兴”,是重建了一个新的王朝,只不过这个新的王朝仍然沿用了“汉”的称谓罢了。”
南怀瑾:“在中国两千年左右的历史上,比较值得称道,能够做到齐家治国的榜样,大概算来,只有东汉中兴之主的光武帝刘秀一人。”
|